首页
通知公告
关于弘毅
愿景与使命
大事记
制度与规定
荣誉
媒体弘毅
IP形象
书记信箱
校园生活
校园活动
学生组织
设施与支持
特色文化
学生发展
学部学院
学业咨询
导师队伍
一站式服务
共生资源
社会伙伴
校友支撑
历任教师
资料下载

制度与规定

综评条例
档案管理制度
制度与规定
当前位置: 首页>>关于弘毅>>制度与规定>>正文

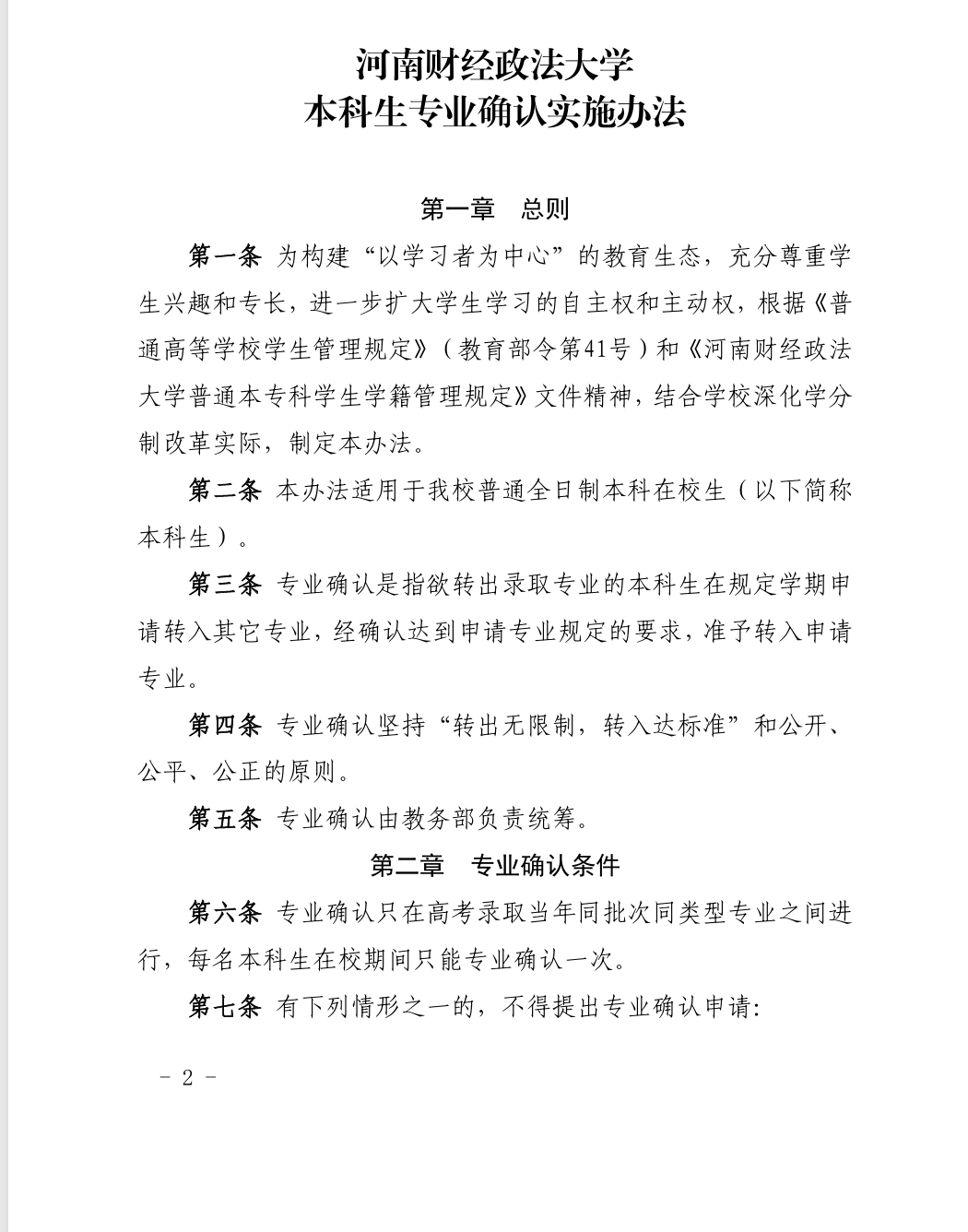
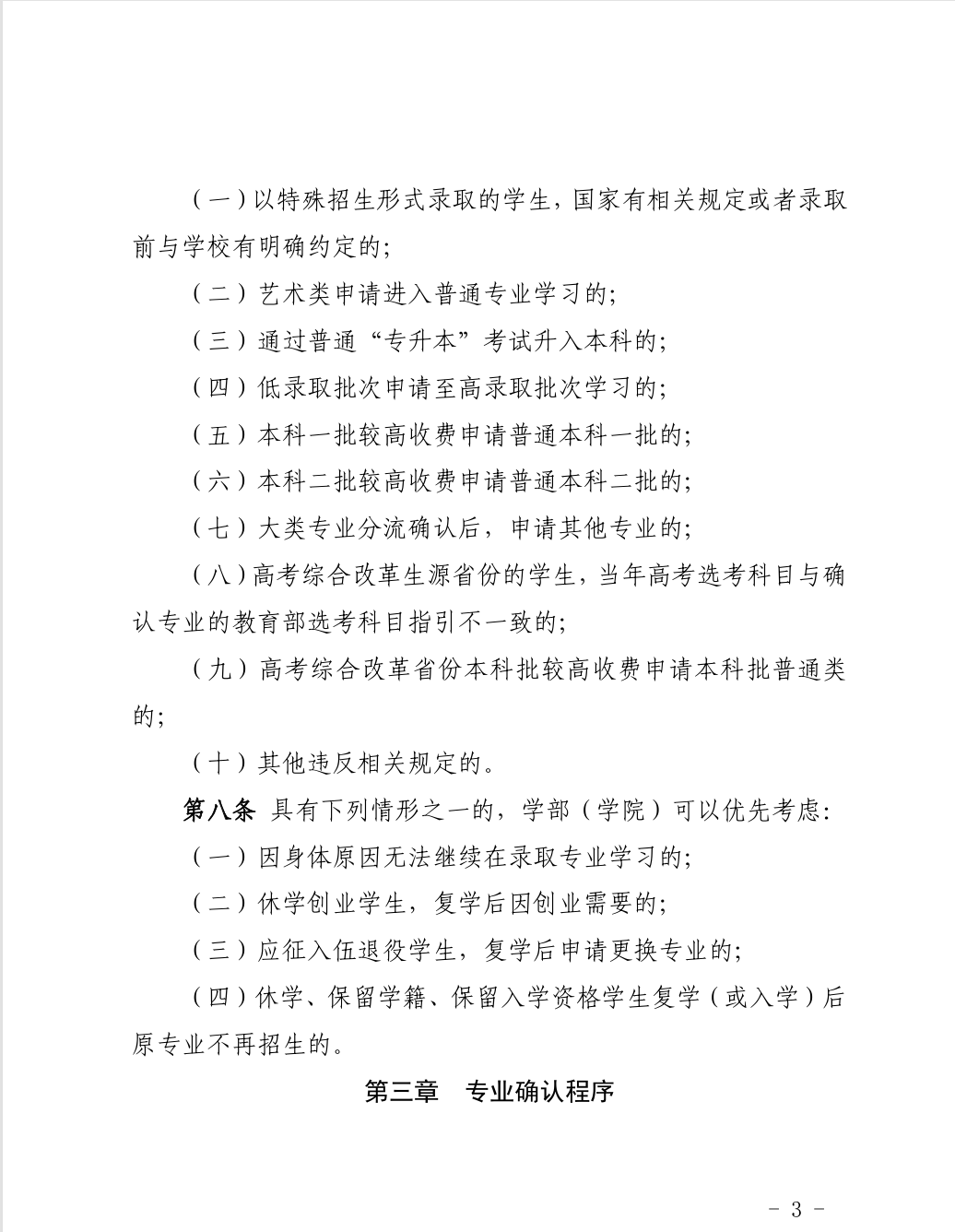
河南财经政法大学关于印发本科生专业确认实施办法的通知

  作者:  发布日期:2025年09月25日  点击:

 

上一条:河南财经政法大学普通本专科学生转专业管理办法(修订)

【关闭】

版权所有 © 河南财经政法大学

豫ICP备13002877号-2

联系方式

电话:0371-61700520 、0371-61700521

邮箱:hysy@huel.edu.cn

地址:河南省郑州市金水区金水东路180号

友情链接
财大首页 学工系统 教学范式改革 个人服务中心 在线课堂 数字离校 教务管理系统 协同办公系统

弘毅书院微博

官方微信